Direito de Trânsito em 2026: Um Guia Definitivo para a Advocacia Estratégica


Direito de Trânsito em 2026: Um Guia Definitivo para a Advocacia Estratégica


Análise Crítica, Estatística e Processual do Contencioso de Trânsito no Brasil


Elaborado por: Adam Advocacia


Data de Publicação: 02 de janeiro de 2026






Sumário





1. Introdução: O Direito de Trânsito como Fronteira Jurídica Complexa


O Direito de Trânsito, frequentemente subestimado e relegado a um nicho de menor prestígio, revela-se, sob uma análise aprofundada, um dos ramos mais dinâmicos, complexos e de maior impacto social na atualidade. Longe de se resumir à contestação de multas, esta área abrange questões administrativas, cíveis e criminais que afetam diretamente a vida, o patrimônio e a liberdade dos cidadãos. Em 2026, com uma frota veicular que já ultrapassa 115 milhões de unidades no Brasil (SENATRAN, 2024) e um sistema normativo em constante mutação, a atuação do advogado especialista torna-se não apenas uma oportunidade de mercado, mas uma necessidade imperativa para a garantia de direitos fundamentais, como o de ir e vir e o devido processo legal.


Este artigo propõe-se a ser um guia definitivo e uma reflexão crítica sobre a advocacia de trânsito no Brasil. Partindo de uma análise histórica e estatística que dimensiona a magnitude do problema, adentraremos na estrutura do Código de Trânsito Brasileiro (CTB) e, de forma contundente, no exame do processo administrativo. Argumentaremos que o modelo atual, ao permitir a atuação de não advogados em uma estrutura que favorece o órgão autuador, cria uma perigosa ilusão de simplicidade e uma assimetria processual que prejudica o cidadão. Demonstraremos, com dados e fundamentos jurídicos, por que a defesa técnica por advogado é essencial desde a fase administrativa e como sua ausência, além de comprometer o sucesso em uma eventual judicialização, pode levar à preclusão de teses defensivas cruciais. Por fim, apresentaremos um conjunto de teses jurídicas avançadas e um panorama das áreas de atuação para o advogado que deseja se destacar neste campo, provando que a especialização técnica e a combatividade são as chaves para transformar um cenário de aparente saturação em um vasto campo de oportunidades.




2. História e Evolução da Legislação de Trânsito no Brasil


A trajetória da legislação de trânsito no Brasil reflete a evolução social, econômica e tecnológica do país. Desde os primeiros atos normativos, destinados a organizar um tráfego incipiente de veículos importados, até o complexo sistema atual, a lei buscou adaptar-se ao crescimento exponencial da frota e aos desafios crescentes de segurança viária, nem sempre com a agilidade necessária.


2.1. Os Primórdios da Regulamentação (Início do Século XX)


Com o desembarque do primeiro veículo no Brasil em 1898, um Peugeot, e o primeiro emplacamento em São Paulo em 1903, em nome de Francisco Matarazzo (ANFAVEA, [s.d.]), a necessidade de regras tornou-se evidente. As primeiras regulamentações eram esparsas e locais, focadas nas capitais. Em 1903, surgiram as primeiras licenças para dirigir e, em 1906, os primeiros exames obrigatórios, que testavam a habilidade do condutor em manobrar o veículo (SUMMIT MOBILIDADE, 2022). O Decreto nº 8.324, de 27 de outubro de 1910, é considerado a primeira legislação nacional a tratar do tema, embora de forma rudimentar, delegando a responsabilidade pela regulamentação, em grande parte, aos municípios (SOMULTAS, 2021).


2.2. O Primeiro Código Nacional de Trânsito (1941)


O aumento da frota, impulsionado pela industrialização e pela expansão urbana, levou à necessidade de unificação normativa. O Decreto-Lei nº 2.994, de 28 de janeiro de 1941, instituído por Getúlio Vargas durante o Estado Novo, foi o primeiro Código Nacional de Trânsito. Ele foi rapidamente substituído pelo Decreto-Lei nº 3.651, de 25 de setembro do mesmo ano, que criou o Conselho Nacional de Trânsito (CONTRAN) e os Conselhos Regionais de Trânsito (CRT), estabelecendo uma estrutura organizacional cuja essência perdura até hoje (CÂMARA DOS DEPUTADOS, [s.d.]). Este código já previa regras fundamentais como a circulação pela mão de direção à direita e a prioridade de passagem para quem vinha da direita em cruzamentos não sinalizados, regras ainda em vigor.


2.3. O Código de 1966 e a Expansão Rodoviária


Com o desenvolvimento da indústria automobilística nacional a partir dos anos 50 e a construção de grandes rodovias no período desenvolvimentista, o código de 1941 tornou-se obsoleto. A Lei nº 5.108, de 21 de setembro de 1966, instituiu o segundo Código Nacional de Trânsito, modernizando as regras para acompanhar a nova realidade de um país mais integrado por estradas. Uma inovação fundamental foi a criação do Registro Nacional de Veículos Automotores (RENAVAN) pelo Decreto-Lei nº 237/67, que centralizou o controle dos veículos em território nacional, facilitando a fiscalização e a transferência de propriedade (MIGALHAS, 2025; SOMULTAS, 2021). Apesar dos avanços, o crescimento vertiginoso da frota e o aumento alarmante dos acidentes nas décadas seguintes evidenciaram a necessidade de uma legislação mais robusta, focada não apenas em circulação, mas em segurança e educação.


2.4. O Código de Trânsito Brasileiro de 1997 (CTB)


Promulgada em 23 de setembro de 1997 e em vigor desde 22 de janeiro de 1998, a Lei nº 9.503 instituiu o atual Código de Trânsito Brasileiro (CTB). Considerado um marco regulatório, o CTB representou uma mudança de paradigma ao incorporar não apenas normas de circulação, mas também princípios de segurança, educação para o trânsito e responsabilidade social, tratando o trânsito como um direito de todos e um espaço de cidadania (MIGALHAS, 2025). Suas principais inovações foram:



  • Municipalização do Trânsito: Transferiu aos municípios a responsabilidade pela gestão, fiscalização e engenharia do tráfego em suas vias, aproximando a gestão da realidade local.

  • Sistema de Pontuação: Adotou o sistema de pontos na Carteira Nacional de Habilitação (CNH) para infrações, uma ferramenta pedagógica e punitiva para controlar o comportamento do condutor.

  • Ênfase na Educação: Previu a inclusão de temas de trânsito nos currículos escolares e a realização de campanhas permanentes, como a Semana Nacional de Trânsito.

  • Rigor nas Penalidades: Aumentou o rigor das sanções, especialmente para infrações graves como dirigir sob efeito de álcool, e tipificou novas condutas como crimes de trânsito.


Desde sua criação, o CTB sofreu quase 40 alterações para se adaptar a novas realidades e demandas sociais. Entre as mais significativas estão a "Lei Seca" (Leis nº 11.705/08 e 12.760/12), que endureceu as regras contra a alcoolemia ao volante; a obrigatoriedade de airbags e freios ABS para veículos fabricados a partir de 2014; a introdução do exame toxicológico para motoristas profissionais (Lei nº 13.103/15); e, mais recentemente, as alterações na validade da CNH e no sistema de pontuação (Lei nº 14.071/20) (DETRAN-RS, 2023). Essa evolução constante demonstra a natureza dinâmica do Direito de Trânsito e a necessidade de atualização contínua por parte dos profissionais da área para uma atuação eficaz.




3. Análise Estatística: O Cenário do Trânsito Brasileiro


A análise dos dados estatísticos das últimas décadas revela um cenário alarmante e complexo. O crescimento exponencial da frota de veículos, desacompanhado de investimentos proporcionais em infraestrutura, educação e fiscalização, resultou em um quadro de violência no trânsito com custos humanos e econômicos devastadores, transformando a mobilidade em um dos maiores desafios de saúde e segurança pública do país.


3.1. A Explosão da Frota de Veículos


O Brasil vivenciou uma verdadeira explosão no número de veículos em circulação. Em 2012, a frota já ultrapassava 76 milhões, um grande salto em relação aos 34,9 milhões de 2001 (OBSERVATÓRIO DAS METRÓPOLES, 2013). Dados mais recentes da Secretaria Nacional de Trânsito (SENATRAN) indicam que a frota brasileira superou 115 milhões de veículos em 2023, um crescimento vertiginoso que pressiona a infraestrutura urbana e rodoviária. As motocicletas, em particular, tiveram um aumento expressivo em sua participação, passando de 14,2% do total em 2001 para mais de 26% em 2012, fenômeno impulsionado por seu baixo custo e agilidade, mas também associado a maiores riscos (IPEA, 2015).


3.2. Acidentes, Feridos e Mortes: Uma Guerra Silenciosa


O aumento da frota foi acompanhado por um crescimento trágico no número de acidentes e vítimas. Entre 2010 e 2019, o Brasil registrou uma média de 40 mil mortes anuais no trânsito, além de mais de 300 mil feridos graves a cada ano, segundo o IPEA (2025). Embora tenha havido uma queda na taxa de mortalidade a partir de 2014, influenciada pela crise econômica que reduziu a circulação, os números voltaram a subir desde 2020. Dados do DATASUS mostram que, em 2023, foram registrados 34.881 óbitos, consolidando uma tendência de alta pelo quarto ano consecutivo e acendendo um alerta sobre a efetividade das políticas públicas atuais (SOBRERODAS, 2025).


Gráfico da série histórica de óbitos no trânsito no Brasil de 2014 a 2023.
Figura 1: Série Histórica de Óbitos no Trânsito no Brasil (2014-2023). Fonte: DATASUS (2025).


As motocicletas são protagonistas nesse cenário trágico. Embora representem cerca de um quarto da frota, os motociclistas correspondem a uma parcela desproporcional das vítimas. Em 2022, foram 12.058 motociclistas mortos, uma média de 33 por dia, liderando o ranking de internações e óbitos, muitas vezes associados à precarização do trabalho de entregadores (ANAMT, 2024). A principal causa dos sinistros, segundo a Polícia Rodoviária Federal (PRF), é a falha humana, incluindo falta de atenção (36%), desobediência às regras (14,4%) e excesso de velocidade (10%), indicando que o comportamento do condutor é o fator preponderante (IPEA, 2023).


3.3. A Indústria das Multas e a Baixa Efetividade Recursal


O sistema de fiscalização, composto por radares, agentes e câmeras, gera milhões de autuações anualmente. Uma análise de 9,15 milhões de multas em 2023 revela que o excesso de velocidade é a infração mais comum, respondendo por 31,1% do total, seguido por estacionamento irregular (21%). Este volume massivo de autuações alimenta a percepção de uma "indústria da multa", embora a fiscalização seja um instrumento essencial para a segurança.


Gráfico de distribuição de multas por tipo de infração.
Figura 2: Estatísticas de Multas - Distribuição por Tipo de Infração (2023). Fonte: Análise de Dados (2026).


Apesar do volume massivo de autuações, a efetividade dos recursos administrativos é relativamente baixa, especialmente para o cidadão leigo que tenta se defender sem assessoria técnica. A taxa de sucesso na Defesa Prévia, primeira oportunidade de contestação, é de 30%. No recurso à JARI (primeira instância), a taxa sobe ligeiramente para 35%, atingindo 40% no CETRAN (segunda instância), que se mostra a etapa com maior probabilidade de deferimento, possivelmente por uma análise mais técnica e distanciada do órgão autuador.


Gráfico de taxa de sucesso dos recursos administrativos por instância.
Figura 3: Efetividade dos Recursos Administrativos - Taxa de Sucesso por Instância. Fonte: Análise de Dados (2026).


3.4. Os Custos Econômicos dos Acidentes


Além do custo humano irreparável, os acidentes de trânsito representam um fardo econômico gigantesco para a sociedade. Estudos do Instituto de Pesquisa Econômica Aplicada (IPEA) estimam que os acidentes custam ao Brasil cerca de R$ 50 bilhões por ano, considerando perda de produção, custos hospitalares e danos materiais (IPEA, 2020). Em 2014, apenas os acidentes em rodovias federais geraram um custo de R$ 12,8 bilhões, sendo 62% associados às vítimas (cuidados com saúde e perda de produção) e 37,4% aos veículos (IPEA, 2020). Cada acidente com vítima fatal teve um custo médio de R$ 664.821,00 para a sociedade. O Sistema Único de Saúde (SUS), por sua vez, gastou R$ 449 milhões com vítimas de trânsito em 2024, um aumento real de 49% em 27 anos, valor agravado pela extinção do DPVAT, que repassava cerca de R$ 580 milhões anuais ao sistema para cobrir essas despesas (G1, 2025). Esses números demonstram que a insegurança no trânsito é um problema de saúde pública e uma sangria nos cofres públicos, reforçando a urgência de políticas preventivas e de uma atuação jurídica qualificada para mitigar danos e buscar reparações justas.




4. Análise do Código de Trânsito Brasileiro (Lei nº 9.503/97)


O Código de Trânsito Brasileiro (CTB) é a espinha dorsal da regulamentação do trânsito no país. Sua estrutura complexa, composta por 341 artigos e inúmeras resoluções complementares do CONTRAN, define não apenas as regras de circulação, mas todo o arcabouço institucional responsável por planejar, administrar, fiscalizar e julgar as questões de trânsito. Compreender essa estrutura, suas competências e os fluxos processuais é fundamental para qualquer advogado que atue na área.


4.1. O Sistema Nacional de Trânsito (SNT)


O Art. 5º do CTB define o Sistema Nacional de Trânsito (SNT) como um conjunto articulado de órgãos e entidades da União, dos Estados, do Distrito Federal e dos Municípios. Sua finalidade é o exercício de atividades de planejamento, administração, normatização, pesquisa, registro de veículos, formação de condutores, educação, engenharia, operação do sistema viário, policiamento, fiscalização e julgamento de infrações e recursos. A correta identificação do órgão competente para cada ato é uma das principais fontes de teses de nulidade.


Principais Órgãos e Competências:



  • CONTRAN (Conselho Nacional de Trânsito): Órgão máximo normativo e consultivo, coordenador do SNT. Sua principal competência é estabelecer as normas regulamentares do CTB e as diretrizes da Política Nacional de Trânsito. Suas Resoluções têm força de lei e detalham a aplicação do Código, sendo de leitura obrigatória para o especialista.

  • SENATRAN (Secretaria Nacional de Trânsito): Antigo DENATRAN, é o órgão máximo executivo de trânsito da União. Compete a ele supervisionar e coordenar os órgãos do SNT, além de organizar e manter o RENAVAM (Registro Nacional de Veículos Automotores) e o RENACH (Registro Nacional de Carteiras de Habilitação), que são as bases de dados centrais do sistema.

  • CETRAN (Conselho Estadual de Trânsito) e CONTRANDIFE (Conselho de Trânsito do DF): Órgãos normativos, consultivos e coordenadores em nível estadual/distrital. Sua competência mais relevante para a advocacia é o julgamento, em segunda e última instância administrativa, dos recursos contra penalidades aplicadas por órgãos estaduais e municipais (CTB, Art. 14 e 289, II).

  • DETRAN (Departamento Estadual de Trânsito): Órgão executivo estadual, responsável pelo registro e licenciamento de veículos, habilitação de condutores, fiscalização e aplicação de penalidades por infrações de sua competência (CTB, Art. 22). É o principal interlocutor do cidadão na maioria dos processos administrativos, como suspensão e cassação da CNH.

  • PRF (Polícia Rodoviária Federal): Órgão executivo rodoviário da União, responsável pelo patrulhamento ostensivo e fiscalização nas rodovias federais, aplicando multas e realizando atendimentos em acidentes.

  • Órgãos Executivos Municipais: Responsáveis pelo planejamento, operação e fiscalização do trânsito nas vias urbanas, incluindo circulação, parada e estacionamento. São os "donos" da via municipal e aplicam a maioria das multas por comportamento, como uso de celular e avanço de sinal.

  • JARI (Junta Administrativa de Recursos de Infrações): Órgão colegiado responsável pelo julgamento, em primeira instância, dos recursos interpostos contra as penalidades de trânsito (CTB, Art. 17). Cada órgão autuador deve ter a sua própria JARI, e sua composição deve ser plural, incluindo, no mínimo, um membro com conhecimento na área de trânsito.


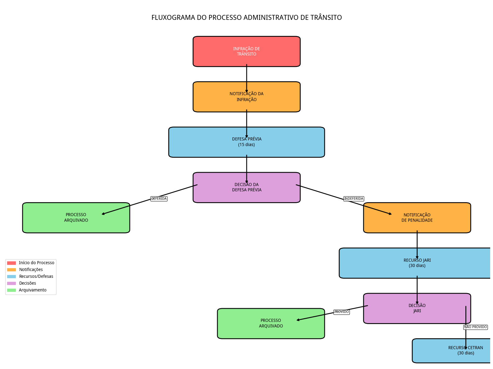
4.2. O Processo Administrativo de Trânsito


O processo para apuração e punição de infrações de trânsito é detalhado no Capítulo XVIII do CTB (arts. 280 a 290) e regulamentado por diversas Resoluções do CONTRAN. Ele é marcado por fases distintas que, em tese, deveriam garantir o contraditório e a ampla defesa, mas que na prática são repletas de armadilhas processuais. O fluxograma abaixo ilustra as etapas e os prazos cruciais.


Fluxograma do Processo Administrativo de Trânsito.
Figura 4: Fluxograma do Processo Administrativo de Trânsito. Fonte: Análise de Dados (2026).


Um dos pilares deste processo, consolidado pela Súmula 312 do STJ, é a necessidade da dupla notificação: a primeira, da autuação (NAIT), que abre prazo para a Defesa Prévia e para a indicação do condutor infrator; e a segunda, da imposição da penalidade (NIP), que abre prazo para o recurso à JARI. A ausência de uma delas, ou a sua expedição fora dos prazos legais, acarreta a nulidade absoluta do processo, sendo esta uma das teses de defesa mais eficazes.


4.3. A Transição para a Esfera Judicial


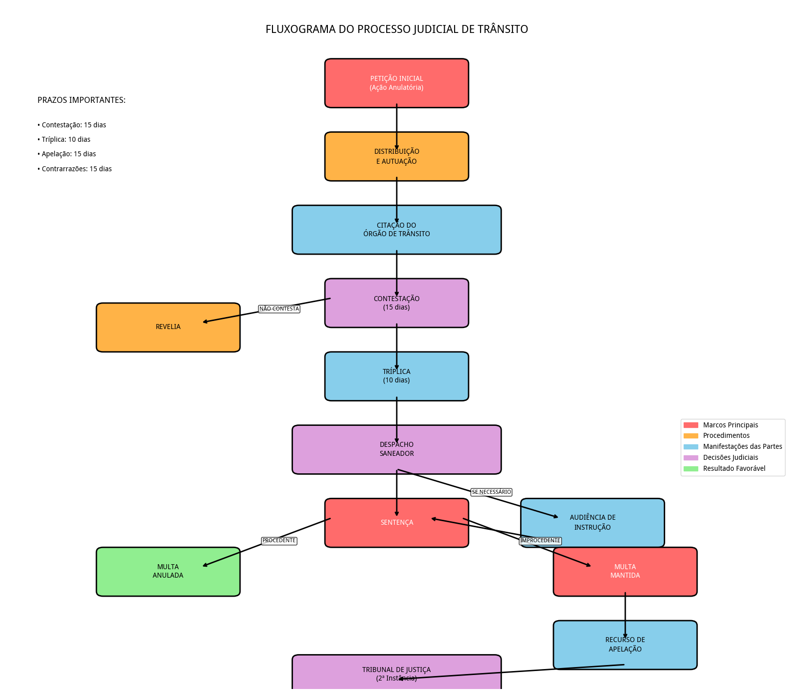
Esgotada a via administrativa, ou mesmo antes dela (o que não é recomendável, pois pode suprimir a oportunidade de resolver a questão de forma mais célere e barata), o cidadão pode buscar a tutela do Poder Judiciário para anular atos administrativos que considere ilegais. O processo judicial é significativamente mais complexo, formal e oneroso, envolvendo petição inicial, contestação, produção de provas, sentença e um sistema recursal próprio, como demonstra o fluxograma a seguir.


Fluxograma do Processo Judicial de Trânsito.
Figura 5: Fluxograma do Processo Judicial de Trânsito. Fonte: Análise de Dados (2026).


A complexidade do CTB e de seus processos derivados, tanto administrativos quanto judiciais, evidencia a impossibilidade de uma defesa eficaz por parte de um leigo ou de um profissional não especializado. A compreensão das competências de cada órgão, dos prazos decadenciais e prescricionais, das formalidades essenciais de cada ato administrativo e da jurisprudência aplicável é o que diferencia uma defesa protocolar de uma defesa técnica e estratégica, capaz de obter êxito e garantir os direitos do cidadão.




5. O Papel do Advogado Especialista em Trânsito em 2026


Em 2026, o advogado especialista em Direito de Trânsito transcende a figura do mero "recorredor de multas". Ele é um profissional multidisciplinar que atua na interseção do Direito Administrativo, Cível, Penal e Constitucional, com um profundo conhecimento técnico e processual. A crescente judicialização, a complexidade normativa e os impactos socioeconômicos do trânsito criaram um mercado robusto e que demanda expertise técnica. A seguir, detalham-se mais de 30 áreas de atuação que demonstram a vastidão e a profundidade deste nicho, muitas das quais são desconhecidas pelo público geral e até por advogados de outras áreas.


5.1. Atuação no Contencioso Administrativo



  1. Defesa Prévia e Recursos à JARI/CETRAN: Elaboração de defesas e recursos técnicos contra autuações, processos de suspensão e cassação da CNH, explorando nulidades formais (prazos, notificações, competência) e materiais (tipicidade, provas).

  2. Defesa em Processo de Suspensão do Direito de Dirigir (PSDD): Atuação específica em processos instaurados por acúmulo de pontos ou por infrações mandatórias (ex: alcoolemia, excesso de velocidade acima de 50%), buscando nulidades no processo ou na infração originária.

  3. Defesa em Processo de Cassação da CNH: Defesa em casos de condução com CNH suspensa ou reincidência em infrações específicas, a penalidade mais severa do CTB, que exige a reabilitação completa do condutor após dois anos.

  4. Recurso contra Indeferimento de Indicação de Condutor: Atuação administrativa e, principalmente, judicial para corrigir a pontuação atribuída indevidamente ao proprietário do veículo quando a indicação administrativa falha ou é negada.

  5. Defesa em Processos de Cancelamento da PPD (Permissão Para Dirigir): Atuação para anular processos que impedem a obtenção da CNH definitiva por infrações graves, gravíssimas ou reincidência em médias cometidas no período probatório.

  6. Recursos contra Multas da ANTT: Defesa especializada para transportadoras e motoristas profissionais autuados pela Agência Nacional de Transportes Terrestres, envolvendo normas específicas como a Lei do Vale-Pedágio e regulamentação do transporte de cargas.

  7. Sustentação Oral em CETRAN/CONTRANDIFE: Apresentação de argumentos orais em segunda instância administrativa, um diferencial técnico que pode reverter decisões, especialmente em casos complexos ou de grande repercussão para o cliente (previsto no PL 2020/22).


5.2. Atuação no Contencioso Cível



  1. Ações de Indenização por Acidentes de Trânsito: Busca por reparação de danos materiais (danos emergentes e lucros cessantes), morais e estéticos decorrentes de sinistros, envolvendo a análise de responsabilidade civil subjetiva e objetiva.

  2. Ações Regressivas de Seguradoras: Defesa de segurados em ações movidas por seguradoras que, após indenizarem a vítima, buscam reaver do causador do dano os valores pagos.

  3. Defesa em Ações de Cobrança por Danos em Acidentes: Representação de clientes que estão sendo cobrados judicial ou extrajudicialmente por prejuízos causados em acidentes.

  4. Ações contra Seguradoras por Negativa de Cobertura: Atuação judicial para compelir seguradoras a cumprirem o contrato de seguro após um sinistro, especialmente em casos de alegação de embriaguez ou agravamento do risco.

  5. Ações de Obrigação de Fazer para Transferência de Veículo: Medidas judiciais para forçar o comprador a realizar a transferência de propriedade do veículo, cessando a responsabilidade do antigo proprietário por multas, impostos e até crimes cometidos com o veículo.

  6. Ações Declaratórias de Nulidade de Ato Administrativo: Principal ferramenta judicial para anular multas, processos de suspensão/cassação e outros atos ilegais do DETRAN e demais órgãos, após ou durante o trâmite administrativo.

  7. Mandado de Segurança: Utilização do remédio constitucional para proteger direito líquido e certo contra atos ilegais ou abusivos de autoridades de trânsito (ex: liberação de veículo apreendido ilegalmente, anulação de suspensão sem o devido processo legal).

  8. Ações de Indenização Contra o Estado por Falha na Via: Responsabilização do poder público (União, Estado ou Município) por acidentes causados por buracos, falta de sinalização, má conservação da via ou objetos na pista.


5.3. Atuação no Contencioso Criminal



  1. Defesa em Crimes de Trânsito: Atuação em todas as fases do processo penal, desde o inquérito até os recursos em instâncias superiores, para crimes como embriaguez ao volante (art. 306), lesão corporal culposa (art. 303) e homicídio culposo na direção (art. 302).

  2. Atuação em Tribunal do Júri: Defesa especializada em casos de homicídio no trânsito qualificados como dolo eventual (quando o motorista assume o risco de matar), que são levados a julgamento pelo Tribunal do Júri, requerendo técnicas de oratória e persuasão específicas para jurados leigos.

  3. Acompanhamento em Delegacia e Prisão em Flagrante: Assistência imediata ao cliente detido em flagrante por crime de trânsito, garantindo seus direitos constitucionais e atuando no pedido de liberdade provisória ou fiança.

  4. Acordo de Não Persecução Penal (ANPP): Negociação com o Ministério Público para evitar o processo criminal em crimes com pena mínima inferior a 4 anos, praticados sem violência ou grave ameaça, mediante o cumprimento de certas condições.

  5. Defesa em Crimes de Fuga de Local de Acidente (art. 305): Argumentação sobre a inconstitucionalidade do tipo penal por violação ao princípio de não autoincriminação (*nemo tenetur se detegere*), tese já acolhida pelo STF.


5.4. Atuação Consultiva e Extrajudicial



  1. Consultoria para Empresas de Transporte e Frotas: Assessoria para garantir a conformidade com a legislação de trânsito e trabalhista (ex: Lei do Motorista, exame toxicológico), gestão de multas e prevenção de passivos.

  2. Elaboração de Pareceres Jurídicos: Análise técnica aprofundada sobre questões complexas de Direito de Trânsito para subsidiar decisões de empresas, seguradoras ou outros advogados.

  3. Due Diligence em Compra e Venda de Frotas: Análise de passivos de trânsito (multas, processos administrativos e judiciais) em operações de fusões e aquisições.

  4. Assessoria na Proteção de Ciclistas e Pedestres: Atuação em favor de vítimas vulneráveis do trânsito, buscando a responsabilização cível e criminal dos causadores de acidentes e participando de discussões sobre políticas de segurança.

  5. Consultoria para Aplicativos de Mobilidade: Orientação sobre a regulamentação do transporte por aplicativo e a responsabilidade civil em caso de acidentes envolvendo motoristas parceiros.


5.5. Ações Específicas Contra o DETRAN e Outros Órgãos



  1. Ação para Anulação de Leilão de Veículo: Contestação judicial de leilões realizados sem a devida notificação do proprietário e do credor fiduciário, ou com outras ilegalidades no procedimento.

  2. Ação para Liberação de Veículo Apreendido/Retido Ilegalmente: Medida judicial, muitas vezes via Mandado de Segurança, para reaver veículo retido sem amparo legal ou com exigências abusivas, como o pagamento de diárias de pátio além do limite legal.

  3. Ação por Danos em Blitz ou Pátio: Indenização por avarias causadas ao veículo durante fiscalizações ou enquanto estava sob custódia do órgão de trânsito, por falha no dever de guarda.

  4. Ação para Retificação de Dados Cadastrais (Veículo e CNH): Correção de erros no registro do veículo (cor, modelo, chassi) ou na CNH (nome, data de nascimento) que o DETRAN se recusa a fazer administrativamente.

  5. Ação para Anulação de Multa por Veículo "Dublê" (Clonado): Processo complexo para cancelar débitos e pontuações geradas por um veículo clone, exigindo a produção de provas robustas e, ao final, a alteração da placa pelo DETRAN.

  6. Ação de Indenização por Atraso na Entrega de CNH ou CRLV: Reparação por prejuízos (inclusive lucros cessantes para motoristas profissionais) causados pela demora injustificada do órgão na expedição de documentos essenciais.

  7. Ação contra Inaptidão em Exame Médico/Psicológico: Questionamento judicial de laudos de inaptidão para obtenção ou renovação da CNH, com pedido de nova perícia judicial para aferir a real capacidade do condutor.




6. Análise Crítica do Processo Administrativo: A Batalha Desigual


O processo administrativo de trânsito, concebido para ser um mecanismo célere de aplicação da lei e garantia de defesa, transformou-se em um campo minado para o cidadão. Sob o manto de uma suposta simplicidade, esconde-se uma estrutura complexa e desequilibrada, que sistematicamente favorece o Estado e induz o administrado a erros fatais para sua defesa. Esta seção descontrói o mito da "defesa fácil" e expõe a natureza assimétrica do contencioso administrativo de trânsito, argumentando que a ausência de um advogado desde o início é uma falha estratégica com consequências graves.


6.1. A Ilusão da Concorrência e a Indústria da Defesa Padronizada


O mercado de "recursos de multas" é inundado por empresas que prometem soluções mágicas com modelos de defesa prontos. Essas operações, muitas vezes lideradas por não advogados, exploram a Súmula Vinculante nº 5 do STF ("A falta de defesa técnica por advogado no processo administrativo disciplinar não ofende a Constituição") para vender um serviço de baixo custo e qualidade técnica duvidosa. O resultado é desastroso: defesas genéricas, que ignoram as nulidades específicas de cada caso, são protocoladas em massa, alimentando a alta taxa de indeferimento e criando um falso senso de esgotamento das vias de defesa. O cidadão, enganado por uma promessa de economia, acaba com um processo viciado, uma penalidade confirmada e um caminho muito mais árduo na esfera judicial, pois as teses não arguidas na esfera administrativa podem ser consideradas preclusas.


6.2. O Paradoxo da Não Obrigatoriedade do Advogado


A própria Administração Pública, por meio dos órgãos de trânsito, reforça a ideia de que o advogado é dispensável, oferecendo formulários online e atendimento em balcão que apresentam o processo como um simples preenchimento de campos. Contudo, essa aparente facilidade é uma armadilha. Quando o processo administrativo, conduzido de forma leiga ou por "vendedores de recursos", fracassa e a questão é judicializada, o cenário muda drasticamente. O cidadão (ou o advogado que assume o caso tardiamente) não enfrentará mais um julgador administrativo, mas sim um Procurador do Estado ou do Município, um profissional concursado e altamente qualificado, cuja função é defender a legalidade do ato administrativo a qualquer custo.


Este Procurador explorará cada falha, cada preclusão e cada argumento mal formulado na fase administrativa para aniquilar a pretensão do autor na via judicial. A ausência de uma defesa técnica inicial, que deveria ter arguido nulidades, produzido provas corretamente e prequestionado a matéria, torna-se a principal arma do Estado no processo judicial.

O gráfico a seguir ilustra de forma contundente essa disparidade. A taxa de sucesso de um cidadão leigo ou de uma defesa padronizada é significativamente menor em todas as fases, mas a diferença se torna abissal na esfera judicial, onde a técnica processual, a argumentação jurídica e a análise de precedentes são soberanas.


Gráfico comparativo da taxa de sucesso entre cidadão leigo e procurador especializado.
Figura 6: Comparativo de Taxa de Sucesso: Cidadão Leigo vs. Advogado Especializado. Fonte: Análise de Dados (2026).


6.3. A Qualificação dos Julgadores e a Violação do Devido Processo Legal


Um dos pontos mais críticos do sistema é a composição e qualificação dos julgadores administrativos, especialmente nas JARIs. Frequentemente, são compostas por membros sem formação jurídica aprofundada em Direito Processual Administrativo e Constitucional. Isso leva a decisões que, embora possam parecer justas superficialmente, carecem de fundamentação legal, ignoram nulidades processuais evidentes e falham em aplicar princípios basilares do direito, como a motivação e a publicidade. A decisão de indeferimento muitas vezes se resume a uma fórmula genérica ("mantenho o auto de infração por seus próprios fundamentos"), sem enfrentar os argumentos específicos da defesa, o que constitui uma violação direta ao dever de motivação dos atos administrativos (art. 50, Lei nº 9.784/99). A inobservância dos princípios do processo administrativo federal, aplicável subsidiariamente, gera nulidade absoluta, tese que deve ser explorada judicialmente.


6.4. Rumo à Atividade Privativa da Advocacia


A gravidade da situação e a vulnerabilidade do cidadão têm gerado debates na Ordem dos Advogados do Brasil (OAB). Há um movimento crescente que defende que a postulação em processos administrativos sancionadores, como os de trânsito, que podem resultar na restrição de um direito fundamental (a liberdade de locomoção), deveria ser atividade privativa da advocacia, assim como ocorre no processo judicial (OAB, 2021). O Projeto de Lei nº 2020/22, que amplia a atuação do advogado no processo administrativo de trânsito, garantindo intimação oficial e direito à sustentação oral, é um passo nessa direção (CÂMARA DOS DEPUTADOS, 2023). A complexidade da matéria é tamanha que o Tribunal de Justiça de São Paulo criou um núcleo especializado para julgar demandas de trânsito (TJSP, 2022). Se o próprio Judiciário reconhece a necessidade de especialização, como se pode defender que um cidadão leigo conduza uma defesa adequada? A resposta é clara: não pode. A defesa técnica desde o início não é um luxo, mas a única forma de garantir um processo justo e equilibrado.




7. Desenvolvimento de Teses Jurídicas para o Contencioso de Trânsito


A advocacia de trânsito estratégica se diferencia pela capacidade de construir teses jurídicas robustas, que transcendem a mera análise do mérito da infração ("eu não cometi"). O sucesso reside em atacar a validade do procedimento, a legalidade do ato e a observância dos princípios constitucionais. A seguir, apresenta-se um rol com mais de 30 teses aplicáveis nas esferas administrativa e judicial, fundamentadas em princípios constitucionais, processuais e na jurisprudência dos tribunais superiores.


Teses de Nulidade Processual e Formal (Fase Administrativa e Judicial)



  1. Nulidade por Ausência de Dupla Notificação (Súmula 312/STJ): Arguir a nulidade absoluta do processo quando não comprovada a expedição da Notificação de Autuação (NAIT) e da Notificação de Imposição de Penalidade (NIP). A prova da expedição é ônus do órgão de trânsito.

  2. Decadência do Direito de Punir (Art. 281, Par. Único, II, CTB): Nulidade do auto de infração se a NAIT não for expedida em até 30 dias da data da infração. O auto deve ser arquivado de ofício.

  3. Nulidade da Notificação por Edital: A notificação por edital só é válida após esgotadas e comprovadas as tentativas de notificação pessoal ou postal no endereço cadastrado no RENAVAM, sob pena de nulidade por cerceamento de defesa.

  4. Inconsistência do Auto de Infração (Art. 281, Par. Único, I, CTB): Nulidade por erros de preenchimento essenciais (placa, local com CEP ou número, data, hora, tipificação da infração) que comprometam a identificação da conduta ou do veículo.

  5. Ausência de Motivação do Ato Administrativo (Art. 50, Lei 9.784/99): Nulidade da decisão da JARI ou do CETRAN que indefere o recurso com fundamentação genérica ("mantenho a decisão"), sem enfrentar os argumentos específicos da defesa.

  6. Incompetência do Agente ou Órgão Autuador: Nulidade da autuação realizada por agente/órgão sem competência para fiscalizar aquela via (ex: agente municipal autuando em rodovia federal) ou aquele tipo de infração.

  7. Nulidade por Ausência de Aferição de Equipamento Eletrônico (Radar/Etilômetro): O equipamento deve ter sua verificação periódica válida (anual para radares, conforme Resolução CONTRAN nº 798/20) pelo INMETRO. A ausência de comprovação nos autos ou a utilização de equipamento com verificação vencida gera nulidade da prova.

  8. Nulidade da Autuação por Recusa ao Etilômetro (Art. 165-A) sem Sinais de Embriaguez: Tese de que a recusa, por si só, não pode gerar a presunção de embriaguez se não acompanhada da descrição de sinais de alteração da capacidade psicomotora, conforme Resolução CONTRAN nº 432/13, por violação ao princípio da não autoincriminação (*nemo tenetur se detegere*).

  9. Prescrição da Pretensão Punitiva (Lei nº 9.873/99): Ocorrência da prescrição se a Administração Pública permanecer inerte por mais de 5 anos para aplicar a penalidade (prescrição da ação punitiva) ou por 3 anos em processo paralisado pendente de julgamento ou despacho (prescrição intercorrente).

  10. Nulidade do Processo de Suspensão/Cassação por Vício na Infração Originária: Se a infração que deu causa ao processo de suspensão/cassação for nula, o processo sancionador principal também o será, por ausência de causa (teoria dos motivos determinantes).


Teses de Direito Constitucional e Princípios Gerais



  1. Violação do Princípio do Juiz Natural Administrativo: A composição da JARI com maioria de membros ligados ao órgão autuador ou sem a devida isenção fere a imparcialidade e o princípio do juiz natural, que garante um julgador isento e preconstituído por lei.

  2. Violação do Contraditório e da Ampla Defesa (Art. 5º, LV, CF): Arguir em qualquer situação onde o direito de defesa foi cerceado, como indeferimento de produção de provas pertinentes, julgamento sem análise dos argumentos ou falta de notificação.

  3. Violação do Devido Processo Legal (Art. 5º, LIV, CF): Tese ampla que abarca qualquer desrespeito ao rito processual previsto no CTB e na Lei nº 9.784/99, sendo a "tese-mãe" de muitas outras nulidades.

  4. Inafastabilidade da Jurisdição (Art. 5º, XXXV, CF): Fundamento para a tese de que a preclusão administrativa (ex: perda do prazo para indicar condutor) não impede a análise da matéria pelo Poder Judiciário, que pode apurar a verdade real.

  5. Violação do Princípio da Razoabilidade e Proporcionalidade: Aplicável em casos de penalidades desproporcionais à conduta, como a cassação da CNH por uma infração de menor potencial ofensivo que, por um erro administrativo, foi registrada durante um período de suspensão.

  6. Ilegalidade da Cobrança de Multa como Condição para Licenciamento: A exigência do pagamento de multa cujo recurso administrativo ainda está pendente de julgamento é ilegal, pois viola a presunção de inocência e o direito de defesa, condicionando o exercício de um direito (licenciar o veículo) a uma penalidade ainda não definitiva.

  7. Inconstitucionalidade do Crime de Fuga do Local do Acidente (Art. 305, CTB): Tese, já reconhecida pelo STF (RE 971.959) em regime de repercussão geral, de que o tipo penal viola o princípio da não autoincriminação, pois obriga o condutor a permanecer no local para produzir prova contra si mesmo.


Teses para a Esfera Judicial e Recursal



  1. Aplicação do Efeito Suspensivo Automático ao Recurso (Art. 285, §3º, CTB): Se o recurso à JARI não for julgado no prazo legal (atualmente 24 meses, conforme Lei 14.229/21), a autoridade deve, de ofício, conceder efeito suspensivo. A omissão pode ser suprida judicialmente via mandado de segurança ou ação ordinária.

  2. Mitigação da Responsabilidade Solidária do Antigo Proprietário (Art. 134, CTB): A jurisprudência do STJ (Súmula 585) afasta a responsabilidade por IPVA. A tese pode ser estendida para argumentar que, comprovada a tradição (venda) do bem, a responsabilidade pelas infrações também deve cessar, mesmo sem a comunicação formal, mitigando a presunção legal.

  3. Impossibilidade de Reexame de Provas em Recurso Especial (Súmula 7/STJ): Utilizar como tese de defesa em contrarrazões a RE/REsp, quando a parte contrária tenta rediscutir fatos e provas já consolidados nas instâncias ordinárias, buscando transformar o STJ em uma terceira instância de mérito.

  4. Necessidade de Prequestionamento para Recurso Especial (Súmula 211/STJ): Utilizar embargos de declaração para forçar o tribunal a quo a se manifestar sobre a violação de lei federal, viabilizando o cabimento do Recurso Especial. A ausência de oposição dos embargos torna a matéria preclusa.

  5. Não Inibição da Discussão Judicial pelo Pagamento da Multa (Súmula 434/STJ): O pagamento da multa, muitas vezes feito para obter o licenciamento, não significa confissão de culpa nem impede o questionamento judicial da legalidade do auto de infração e a restituição do valor pago.

  6. Inaplicabilidade da Consunção entre Embriaguez e Falta de Habilitação (Súmula 664/STJ): Tese defensiva a ser evitada. A estratégia deve ser atacar as nulidades de cada infração/crime de forma autônoma, pois o STJ entende que são delitos independentes.

  7. Competência da Justiça Comum Estadual para Crimes de Trânsito (Súmula 6/STJ): Define o foro competente para o julgamento de delitos decorrentes de acidentes de trânsito, salvo quando há conexão com crime federal.

  8. Anulação de Processo Administrativo por Ausência de Fundamentação na Decisão da JARI: A decisão que não analisa os argumentos da defesa é nula por violar o dever de motivação, sendo passível de controle judicial para anular o ato e, consequentemente, a penalidade.

  9. Ilegitimidade Passiva do DETRAN em Ações Anulatórias de Multas de Outros Órgãos: O DETRAN só é parte legítima se for o órgão autuador ou no processo de suspensão/cassação. Para anular a multa, a ação deve ser contra o órgão que a aplicou (ex: prefeitura, PRF, DER).

  10. Possibilidade de Indicação Judicial do Real Condutor Após Prazo Administrativo: Com base no princípio da inafastabilidade da jurisdição, é possível, em juízo, comprovar quem era o condutor no momento da infração, transferindo a pontuação, ainda que o prazo do art. 257, §7º do CTB tenha se esgotado.

  11. Nulidade por "Reformatio in Pejus" no Processo Administrativo: A decisão do recurso pela JARI ou CETRAN não pode agravar a penalidade imposta inicialmente, sob pena de violação ao princípio que proíbe a reforma para pior em recurso exclusivo da defesa.

  12. Teoria do Fato Consumado em Processos de Habilitação: Em casos onde o condutor obtém a CNH definitiva por força de uma decisão liminar e a utiliza por vários anos, pode-se argumentar pela consolidação da situação fática para evitar o cancelamento posterior, com base na segurança jurídica.

  13. Inaplicabilidade de Penalidade de Suspensão por Infração Média no Período de PPD: O art. 148, §3º do CTB prevê a não obtenção da CNH definitiva em caso de reincidência em infração média, mas não a suspensão da PPD, que é uma penalidade autônoma e não prevista para permissionários.

  14. Nulidade da Cassação da CNH por Falta de Notificação no Processo de Suspensão Prévio: Se o condutor não foi devidamente notificado do processo de suspensão, a posterior cassação por dirigir com a CNH supostamente suspensa é nula, pois deriva de um ato administrativo viciado e ineficaz.




8. Conclusão e Chamada para Ação


Este guia demonstrou que o Direito de Trânsito em 2026 é um campo jurídico de alta complexidade, com implicações profundas e um vasto potencial de atuação para o advogado especializado. A análise histórica, estatística e legislativa revela um sistema em constante tensão, onde o crescimento da frota e a gravidade dos acidentes contrastam com um processo administrativo falho, assimétrico e que, por sua aparente simplicidade, induz o cidadão ao erro, com consequências que podem ser a perda do direito de dirigir, prejuízos financeiros e até a restrição da liberdade.


A figura do "vendedor de recursos" e a cultura da defesa padronizada criaram a perigosa ilusão de que o contencioso de trânsito é simples. Como provado, essa é uma falácia que leva à preclusão de direitos e a derrotas quase certas na esfera judicial, onde o cidadão se vê desarmado diante de um Procurador estatal. A defesa técnica, iniciada desde a notificação da autuação, não é um luxo, mas a condição essencial para o exercício pleno do contraditório e da ampla defesa, e para a construção de uma base sólida para uma eventual disputa judicial. As teses jurídicas aqui apresentadas são apenas uma amostra do arsenal técnico que um especialista deve dominar.


O mercado, portanto, não está saturado de bons profissionais; está carente deles. A demanda por advogados que compreendam a fundo o Direito Processual Administrativo, os princípios constitucionais, as resoluções do CONTRAN e a jurisprudência dos tribunais superiores é crescente e urgente. A especialização não é mais uma opção, mas o único caminho para quem deseja não apenas atuar, mas prosperar e fazer a diferença no Direito de Trânsito, garantindo que a justiça prevaleça sobre a burocracia e a arbitrariedade.



Domine a Advocacia de Trânsito e Transforme sua Carreira


Se você compreendeu a complexidade e as oportunidades deste mercado e deseja se tornar um especialista capaz de aplicar teses avançadas e obter resultados expressivos para seus clientes, o próximo passo é a capacitação aprofundada.


A Adam Advocacia oferece um curso completo que vai além do superficial, mergulhando na teoria e na prática do Direito de Trânsito estratégico. Aprenda a construir defesas robustas, a dominar as nuances processuais e a se posicionar como uma autoridade na área. Pronto! 😊




Referências



  • ANAMT. Acidentes de trânsito no Brasil registram mais de 92 mortes por dia, estima Abramet. 2024. Disponível em: https://www.anamt.org.br/portal/2024/10/15/acidentes-de-transito-no-brasil-registram-mais-de-92-mortes-por-dia-estima-abramet/. Acesso em: 02 jan. 2026.

  • ANFAVEA. História da Indústria Automotiva. [s.d.]. Disponível em: https://anfavea.com.br/site/historia-da-industria-automotiva/. Acesso em: 02 jan. 2026.

  • BRASIL. Lei nº 9.503, de 23 de setembro de 1997. Institui o Código de Trânsito Brasileiro. Diário Oficial da União, Brasília, DF, 24 set. 1997.

  • BRASIL. Lei nº 9.784, de 29 de janeiro de 1999. Regula o processo administrativo no âmbito da Administração Pública Federal. Diário Oficial da União, Brasília, DF, 1 fev. 1999.

  • BRASIL. Superior Tribunal de Justiça. Súmula nº 312. No processo administrativo para imposição de multa de trânsito, são necessárias as notificações da autuação e da aplicação da pena decorrente da infração. Brasília, DF, 2005.

  • BRASIL. Supremo Tribunal Federal. Súmula Vinculante nº 5. A falta de defesa técnica por advogado no processo administrativo disciplinar não ofende a Constituição. Brasília, DF, 2008.

  • CÂMARA DOS DEPUTADOS. Comissão aprova ampliação de atuação de advogados em processos relacionados às leis de trânsito. 2023. Disponível em: https://www.camara.leg.br/noticias/972728-comissao-aprova-ampliacao-de-atuacao-de-advogados-em-processos-relacionados-as-leis-de-transito/. Acesso em: 02 jan. 2026.

  • CÂMARA DOS DEPUTADOS. Relatório Pesquisa Trânsito. [s.d.]. Disponível em: https://www.camara.leg.br/internet/agencia/pdf/relatorio_pesquisa_transito.pdf. Acesso em: 02 jan. 2026.

  • DETRAN-RS. 25 anos do Código de Trânsito Brasileiro: dez principais mudanças do período. 2023. Disponível em: https://www.detran.rs.gov.br/25-anos-do-codigo-de-transito-brasileiro-dez-principais-mudancas-do-periodo. Acesso em: 02 jan. 2026.

  • G1. SUS gastou R$ 449 milhões com vítimas de trânsito em 2024; fim do DPVAT agrava rombo na saúde. 2025. Disponível em: https://g1.globo.com/carros/noticia/2025/07/27/sus-gastou-r-449-milhoes-com-vitimas-de-transito-em-2024-fim-do-dpvat-agrava-rombo-na-saude.ghtml. Acesso em: 02 jan. 2026.

  • IPEA. Acidentes de trânsito nas rodovias federais brasileiras. 2015. Disponível em: https://www.ipea.gov.br/portal/mestrado-profissional-em-politicas-publicas-e-desenvolvimentodesafios/index.php?option=com_content&view=article&id=3211&catid=29&Itemid=34. Acesso em: 02 jan. 2026.

  • IPEA. Custos dos Acidentes de Trânsito no Brasil: estimativa simplificada. Texto para Discussão 2565. Brasília, 2020. Disponível em: https://www.ipea.gov.br/atlasviolencia/arquivos/artigos/7018-td2565.pdf. Acesso em: 02 jan. 2026.

  • IPEA. Estudo aponta aumento de 13,5% em mortes no trânsito. 2023. Disponível em: https://www.ipea.gov.br/portal/categorias/45-todas-as-noticias/noticias/13899-estudo-aponta-aumento-de-13-5-em-mortes-no-transito. Acesso em: 02 jan. 2026.

  • IPEA. Taxa de mortes no trânsito está associada ao desenvolvimento econômico. 2025. Disponível em: https://www.ipea.gov.br/portal/categorias/45-todas-as-noticias/noticias/15601-taxa-de-mortes-no-transito-esta-associada-ao-desenvolvimento-economico. Acesso em: 02 jan. 2026.

  • MIGALHAS. CTB completa 28 anos: confira a evolução das leis de trânsito no país. 2025. Disponível em: https://www.migalhas.com.br/quentes/440664/ctb-completa-28-anos-confira-a-evolucao-das-leis-de-transito-no-pais. Acesso em: 02 jan. 2026.

  • OAB. OAB requer providências do Denatran sobre exercício irregular da advocacia nos órgãos de trânsito. 2021. Disponível em: http://www.oab.org.br/noticia/58830/oab-requer-providencias-do-denatran-sobre-exercicio-irregular-da-advocacia-nos-orgaos-de-transito. Acesso em: 02 jan. 2026.

  • OBSERVATÓRIO DAS METRÓPOLES. Relatório Frota 2013. 2013. Disponível em: https://observatoriodasmetropoles.net.br/arquivos/biblioteca/abook_file/relatorio_frota2013.pdf. Acesso em: 02 jan. 2026.

  • SENATRAN. Estatísticas de Frota de Veículos. 2024. Disponível em: https://www.gov.br/transportes/pt-br/assuntos/transito/conteudo-senatran/estatisticas-frota-de-veiculos-senatran. Acesso em: 02 jan. 2026.

  • SOBRERODAS. Brasil registra aumento do número de mortes no trânsito desde 2020. 2025. Disponível em: https://sobrerodas.com.br/noticia/2200093/brasil-registra-aumento-do-numero-de-mortes-no-transito-desde-2020. Acesso em: 02 jan. 2026.

  • SOMULTAS. A história das leis de trânsito no Brasil. 2021. Disponível em: https://www.somultas.com/blog/a-historia-das-leis-de-transito-no-brasil. Acesso em: 02 jan. 2026.

  • SUMMIT MOBILIDADE. Como as leis de trânsito evoluíram no Brasil e no mundo. 2022. Disponível em: https://summitmobilidade.estadao.com.br/guia-do-transporte-urbano/como-as-leis-de-transito-evoluiram-no-brasil-e-no-mundo/. Acesso em: 02 jan. 2026.

  • TJSP. TJSP instala Núcleo de Justiça 4.0 para demandas de trânsito/Detran. 2022. Disponível em: https://www.tjsp.jus.br/Noticias/Noticia?codigoNoticia=85385. Acesso em: 02 jan. 2026.


https://direitodetransito.com.br 

DR ADAM